We can provide power transformer which use for 117V, 220V, 230V, 240V.
YouTube channel > Otomon YouTube Channel
Facebook Channel: Otomon Vintage FB
YouTube channel > Otomon YouTube Channel
Facebook Channel: Otomon Vintage FB
I will give discount 10% or more for all item in my eBay listing, Contact Us for more detail
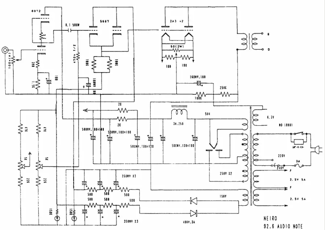
OTOMON 2A3 PSE tube amplifier ( Audio Note Neiro replica ) Zero NFB 8W (THD:5%)
OTOMON 2A3 PSE tube amplifier ( Audio Note Neiro replica ) Zero NFB 8W (THD:5%)
This was made base on the schematic of Audio Note Neiro that Master Kondo shared in 90s year.
Max output power is around 7-8W with THD : 5% , no NFB
Prestage tube is 12AY7(12AT7), drive tube is 5687
ALL Heater are AC heater.
This was made base on the schematic of Audio Note Neiro that Master Kondo shared in 90s year.
Max output power is around 7-8W with THD : 5% , no NFB
Prestage tube is 12AY7(12AT7), drive tube is 5687
ALL Heater are AC heater.
Specification (Zero NFB)
Response frequency : 25Hz ~ 35KHz (-2db)
Hum level: 0.3mV
THD : 5% 8W
Response frequency : 25Hz ~ 35KHz (-2db)
Hum level: 0.3mV
THD : 5% 8W
$2,350.00
The Other Same Items
Newest Items In Same Category

