We can provide power transformer which use for 117V, 220V, 230V, 240V.
YouTube channel > Otomon YouTube Channel
Facebook Channel: Otomon Vintage FB
YouTube channel > Otomon YouTube Channel
Facebook Channel: Otomon Vintage FB
I will give discount 10% or more for all item in my eBay listing, Contact Us for more detail
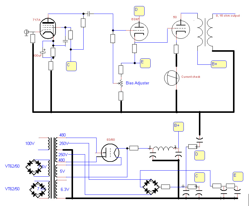
OTOMON LAB VT-62/50' SE tube amplifier Zero NFB
OTOMON LAB VT-62/50' SE tube amplifier Zero NFB output 6W
50' tube is one of the best vintage tube , due to the character of tube, the current in grid of 50 tube easily raise up, generally it give output power around 3W but with this schematic, it can reach to 5W (THD:5%) of power, no NFB
This amp can be used with both VT62 and 50 tube, with VT62, it can give output power around 6.5W(THD:5%)
This use 717A as prestage tube and 6SN7 as driver, buffer tube to drive 50' or VT62 tube, rectifier tube is 80 or 83' tube or 5Z3
50' tube is one of the best vintage tube , due to the character of tube, the current in grid of 50 tube easily raise up, generally it give output power around 3W but with this schematic, it can reach to 5W (THD:5%) of power, no NFB
This amp can be used with both VT62 and 50 tube, with VT62, it can give output power around 6.5W(THD:5%)
This use 717A as prestage tube and 6SN7 as driver, buffer tube to drive 50' or VT62 tube, rectifier tube is 80 or 83' tube or 5Z3
All parts are new ones. No tubes are included. This amplifier is working in class A, single end mode, Zero NFB !!!
There is option that allow very little NFB (-1.5db or -5db ), if you dont like NFB, you can choose Zero NFB by changing the switch.
Specification (Zero NFB)
Response frequency : 40Hz ~ 35KHz (-1db)
Hum level: 0.5mV
THD : 5% 5W for 50 tube, 6.5W for VT62(801A)
There is option that allow very little NFB (-1.5db or -5db ), if you dont like NFB, you can choose Zero NFB by changing the switch.
Specification (Zero NFB)
Response frequency : 40Hz ~ 35KHz (-1db)
Hum level: 0.5mV
THD : 5% 5W for 50 tube, 6.5W for VT62(801A)
$2,600.00
The Other Same Items
Newest Items In Same Category


